
人脐带间充质干细胞源外泌体减缓衣霉素诱导的肾小管上皮细胞凋亡的研究
Copy editor: 林燕薇
收稿日期: 2022-09-30
网络出版日期: 2023-07-14
基金资助
福建省自然科学基金(2022J011085)
联勤保障部队第900医院院内杰出青年培育专项(2020Q07)
Human umbilical cord mesenchymal stem cell-derived exosomes protect renal tubular epithelial cells against tunicamycin-induced apoptosis
Received date: 2022-09-30
Online published: 2023-07-14
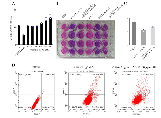
目的 研究人脐带间充质干细胞源外泌体(hUC-MSC-Exo)对衣霉素诱导的肾小管上皮细胞(HKC)凋亡的作用。方法 利用衣霉素诱导HKC产生内质网应激,CCK-8法检测细胞增殖活性;蛋白免疫印迹法检测内质网应激相关分子抗体葡萄糖调节蛋白78(GRP78)、GRP94和C/EBP同源蛋白(CHOP)的表达,流式细胞术检测细胞凋亡;hUC-MSC-Exo经分离与流式细胞术表面标志物鉴定后,检测不同浓度外泌体(0、40、60、80、100、150、200 μg/mL)对细胞活性的影响;resazurin法与流式细胞术分别检测外泌体与衣霉素共处理组的细胞增殖活性及细胞凋亡水平。结果 1、2、4 μg/mL衣霉素均能抑制HKC的细胞增殖活性并呈浓度依赖性;不同浓度衣霉素均可诱导HKC细胞内质网应激,并明显诱导细胞凋亡。100、150、200 μg/mL外泌体能增强细胞增殖活性;与衣霉素2 μg/mL组相比,衣霉素2 μg/mL+外泌体150 μg/mL组细胞增殖活性明显增强;此外,衣霉素2 μg/mL组细胞凋亡率为(14.16±1.58)%,衣霉素2 μg/mL+外泌体150 μg/mL组细胞凋亡率为(8.18±0.58)%,组间比较差异有统计学意义(P<0.05)。结论 间充质干细胞源外泌体能明显减缓衣霉素诱导的HKC细胞凋亡。
关键词: 内质网应激; 间充质干细胞源外泌体; 细胞凋亡; 衣霉素; 肾小管上皮细胞
雷艳 , 詹世淮 , 施晓华 , 杨兰 , 王佳伟 , 王水良 , 张胜行 . 人脐带间充质干细胞源外泌体减缓衣霉素诱导的肾小管上皮细胞凋亡的研究[J]. 新医学, 2023 , 54(6) : 397 -402 . DOI: 10.3969/j.issn.0253-9802.2023.06.005
Objective To investigate the role of human umbilical cord mesenchymal stem cell-derived exosomes (hUC-MSC-Exo) in the tunicamycin-induced apoptosis of renal tubular epithelial cells (HKC). Methods Endoplasmic reticulum stress (ERS) was induced by tunicamycin in HKC cells. Cell proliferation was detected by CCK-8 assay. The expression levels of ERS-related proteins of glucose-regulated protein 78 (GRP78),GRP94 and C/EBP homologous protein (CHOP) were determined by Western blot. Cell apoptosis was assessed by flow cytometry. hUC-MSC-Exo were isolated and identified by flow cytometry. The effects of different concentrations of hUC-MSC-Exo (0,40,60,80,100,150 and 200 μg/mL) upon cell activity were evaluated. Cell proliferation and apoptosis after co-treatment with hUC-MSC-Exo and tunicamycin were assessed by resazurin assay and flow cytometry. Results Treatment with 1,2 and 4 μg/mL tunicamycin could inhibit the proliferation of HKC in a concentration-dependent manner. Different concentrations of tunicamycin could induce ERS and cell apoptosis in HKC. Treatment with 100,150 and 200 μg/mL hUC-MSC-Exo could enhance cell proliferation. Compared with the 2 μg/mL tunicamycin group,cell proliferation was significantly increased in the 2 μg/mL tunicamycin and 150 μg/mL hUC-MSC-Exo co-treatment group (P < 0.05). The apoptosis rate in the 2 μg/mL tunicamycin group was (14.16±1.58)%,and (8.18±0.58)% in the 2 μg/mL tunicamycin and 150 μg/mL hUC-MSC-Exo co-treatment group,and the difference was statistically significant (P<0.05). Conclusion hUC-MSC-Exo can significantly alleviate HKC apoptosis induced by ERS.

| [1] |
|
| [2] |
|
| [3] |
|
| [4] |
|
| [5] |
|
| [6] |
|
| [7] |
|
| [8] |
|
| [9] |
|
| [10] |
|
| [11] |
梁日英, 符畅, 梁华, 等. 利拉鲁肽抑制ERS改善高脂饮食诱导的DN肾损害. 新医学, 2019, 50(11): 826-831.
|
| [12] |
|
| [13] |
|
| [14] |
|
| [15] |
|
| [16] |
|
/
| 〈 |
|
〉 |