研究论著

RSRC1通过靶向调控PTEN/PI3K/AKT通路抑制食管鳞状细胞癌的增殖和转移

  • 周家田 ,
  • 尚观胜 ,
  • 张聪 ,
  • 蒋德熊 ,
  • 袁冬冬 ,
  • 汤登尧 ,
  • 周江
展开
  • 610123 成都,成都市第七人民医院(成都医学院附属肿瘤医院)胸外科
尚观胜,E-mail:

Copy editor: 杨江瑜

收稿日期: 2023-05-25

  网络出版日期: 2023-11-06

基金资助

成都医学院-成都市第七人民医院联合科研基金普及项目(2020LHJYPJ-01)

成都医学院自科一般项目(CYZYB21-06)

RSRC1 inhibits the proliferation and metastasis of ESCC by targeting PTEN/PI3K/AKT pathway

  • Zhou Jiatian ,
  • Shang Guansheng ,
  • Zhang Cong ,
  • Jiang Dexiong ,
  • Yuan Dongdong ,
  • Tang Dengyao ,
  • Zhou Jiang
Expand
  • Department of Thoracic Surgery, Chengdu Seventh People’s Hospital(Affiliated Cancer Hospital of Chengdu Medical College), Chengdu 610123, China
Shang Guansheng, E-mail:

Received date: 2023-05-25

  Online published: 2023-11-06

摘要

目的 探索富含精氨酸和丝氨酸的卷曲螺旋1(RSRC1)在食管鳞状细胞癌(ESCC) 增殖和转移中的作用。方法 通过生信分析检测磷酸酶及张力蛋白同源物(PTEN)在ESCC中的表达。利用qRT-PCR和蛋白免疫印迹法检测ESCC细胞中RSRC1的表达。通过CCK-8、细胞迁移和侵袭实验阐明RSRC1对ESCC 细胞增殖和转移的作用。通过蛋白免疫印迹法分析 PTEN/PI3K/AKT信号通路相关因子的表达。结果 生信分析结果显示PTEN在 ESCC组织中低表达。分子实验显示RSRC1在ESCC细胞中低表达。细胞实验发现敲低RSRC1可促进ESCC 增殖和转移,并且可以调节PTEN/PI3K/AKT信号通路。结论 RSRC1通过靶向调控 PTEN/PI3K/AKT 通路抑制ESCC的增殖和转移,RSRC1可能是一种新的ESCC诊断标志物和治疗靶点。

本文引用格式

周家田 , 尚观胜 , 张聪 , 蒋德熊 , 袁冬冬 , 汤登尧 , 周江 . RSRC1通过靶向调控PTEN/PI3K/AKT通路抑制食管鳞状细胞癌的增殖和转移[J]. 新医学, 2023 , 54(10) : 749 -753 . DOI: 10.3969/j.issn.0253-9802.2023.10.012

Abstract

Objective To explore the role of arginine-and serine-rich coiled coil 1(RSRC1) in the proliferation and metastasis of esophageal squamous cell carcinoma(ESCC). Methods The expression of PTEN in ESCC was detected by biogenic analysis. The expression of RSRC1 in ESCC cells was detected by qRT-PCR and Western blot(WB). The effect of RSRC1 on the proliferation and metastasis of ESCC cells was elucidated by CCK-8, cell migration and invasion tests. The expression of related factors in PTEN/PI3K/AKT signaling pathway was analyzed by WB. Results The biogenic analysis showed that PTEN was low in ESCC tissue. Molecular experiments showed low expression of RSRC1 in ESCC cells. Cell experiments showed that RSRC1 knockdown can promote ESCC proliferation and metastasis, and can regulate PTEN/PI3K/AKT signaling pathway. Conclusion RSRC1 inhibits ESCC proliferation and metastasis through targeted regulation of PTEN/PI3K/AKT pathway. RSRC1 may be a new diagnostic marker and therapeutic target for ESCC.

食管癌是世界上最常见的消化道恶性肿瘤之一,该病被列为第七大最常见的癌症和第六大癌症死亡原因[1]。食管鳞状细胞癌(ESCC)是目前食管癌主要组织学类型,病死率在全球所有肿瘤中排名第四,总体5年生存率仅为15%~25%[2-4]。由于大多数患者确诊时已处于中晚期,导致ESCC患者的预后不理想,5年总生存率较差[5-7]。因此,探索ESCC发生转移的潜在机制,对ESCC早期诊断和治疗的新型生物标志物具有重要意义。
富含精氨酸和丝氨酸的卷曲螺旋1(RSRC1)也称SRrp53,编码富含精氨酸和丝氨酸家族的蛋白质,在细胞功能中发挥重要作用[8-9]。RSRC1被报道在胶质母细胞瘤、胃癌等癌症中低表达,发挥肿瘤抑制因子的作用[8,10]。如Teplyuk等[10]研究表明在胶质母细胞瘤中,RSRC1是微小RNA(miR)-10b的靶基因,miR-10b通过调节RSRC1的表达促进体内胶质母细胞瘤的恶性进展。RSRC1还被证明可以通过调节磷酸酶及张力蛋白同源物(PTEN)表达来抑制胃癌细胞的增殖和迁移[10]。最近,一些研究表明 RSRC1基因多态性与癌症发病风险有关。如Tang等[11]发现RSRC1基因多态性与神经母细胞瘤易感性有关,该研究证实了携带RSRC1rs6441201A 等位基因的参与者与神经母细胞瘤风险增加密切相关 。目前关于RSRC1在肿瘤进展中的作用研究较少,且尚未有研究报道RSRC1在ESCC细胞发展中发挥的作用。因此,本研究将进一步探究RSRC1对ESCC细胞增殖和转移的影响及其作用机制。本研究拟探讨RSRC1在ESCC细胞增殖和转移中的作用,揭示RSRC1抑制ESCC细胞增殖和转移的新作用机制,现将结果报道如下。

材料与方法

一、生信分析

从TCGA数据库下载ESCC mRN表达矩阵 (normal:11,tumor:81),利用edgeR包进行差异分析。本研究所有实验设置3个重复。

1. 细胞培养及转染

人ESCC细胞系(TE-1,Eca-109,EC9706)和正常食管上皮细胞系Het-1A,培养在含10% FB的RPMI-1640(Corning,美国)中,于37 ℃和5% CO2的潮湿培养箱中培养。使用Lipofectamine 2000(Invitrogen,美国)进行细胞转染,并根据试剂盒操作说明书将blank、NC和si-RSRC1转染到ESCC细胞。

2. qRT-PCR

通过TRIzol试剂 (Merck,德国) 从ESCC中提取总RNA。根据试剂盒说明,利用Hifair®Ⅱ1st Strand cDNA Synthesis SuperMix for qPCR(Yeasen,中国)将总RNA反转录。使用 Hieff® qPCR SYBR Green Master Mix(Yeasen,中国)在ABI 12K 荧光实时定量PCR(qRT-PCR) 仪(ThermoFisher,美国)上进行qRT-PCR。基于Eca-109细胞构建了以下细胞分组:blank组;NC组;si-RSRC1组,使用2-ΔΔCt方法计算相对RSRC1表达水平,并将GAPDH用作内源性对照。引物序列见表1
表1 qRT-PCR引物
基 因 方向 引物序列
RSRC1 正向
反向
5′-CAACATCAGGACCAGCATCAG-3′
5′-GCCCATTAGTCTTTCTTGTCGG-3′
GAPDH 正向
反向
5′-TCAAGAAGGTGGTGAAGCAGG-3′
5′-TCAAAGGTGGAGGAGTGGGT-3′

3. 蛋白免疫印迹法

通过RIPAlysis buffer(Beyotime,中国)从培养的细胞中提取总蛋白质。使用BCA蛋白质测定试剂盒(Beyotime,中国) 检测蛋白质浓度。对于蛋白质印迹分析,细胞裂解物通过SDS-PAGE电泳,随后转移到 PVDF。然后将膜在室温下在脱脂牛奶中封闭约1 h,然后在4 ℃下与一抗过夜。用 PBST洗涤3次,每次10 min 后,将膜与二抗在室温下再孵育1 h。使用ECL 底物试剂盒以及凝胶成像系统ChemiDoc™XRS+(Bio-rad,美国)检测蛋白表达。

4. 细胞活力测定

取慢病毒感染培养的 Eca-109细胞接种到96孔板中。孵育0、24、48、72、96 h后。向每孔中加入20 μL的CCK-8溶液,置于5% CO2、37 ℃培养箱培养4 h。全功能微孔板检测仪(PerkinElmer/envision,中国)检测450 nm处的吸光度。

5. 迁移和侵袭检测

细胞迁移的检测:Eca-109细胞(每孔1×105) 重悬于无血清培养基,并接种于到上室,同时在下室加入10%的FBS(Thermo Fisher Scientific,美国)细胞培养基。培养24 h后,用4%多聚甲醇固定细胞,0.1%结晶紫进行细胞染色。在显微镜下观察成像情况并用Image J软件进行分析。细胞侵袭的检测:在Transwell实验装置(Corning,美国)的上室涂50 μL基质凝胶(BD Biosciences,美国),其余步骤与细胞迁移步骤一致。

二、统计学处理

采用 SPSS 21.0进行统计分析,计量资料采用Shapiro-Wilk 进行正态性检验,服从正态分布的资料以$\bar{x}±s$表示,2组间比较采用t检验,重复测量资料采用重复测量方差分析,P < 0.05为差异有统计学意义。

结果

一、RSRC1在ESCC中下调表达

qRT-PCR结果显示,与正常食管上皮细胞Het-1A组相比,RSRC1在人ESCC 细胞系(TE-1,Eca-109,EC9706)中的表达均下降(P均< 0.05)。见图1。因此,我们选择了RSRC1表达量相对较高的Eca-109细胞进行进一步研究。
图 1 RSRC1在ESCC中的表达

注:与Het-1A组比较,*P < 0.05。

二、RSRC1抑制ESCC细胞的增殖和转移

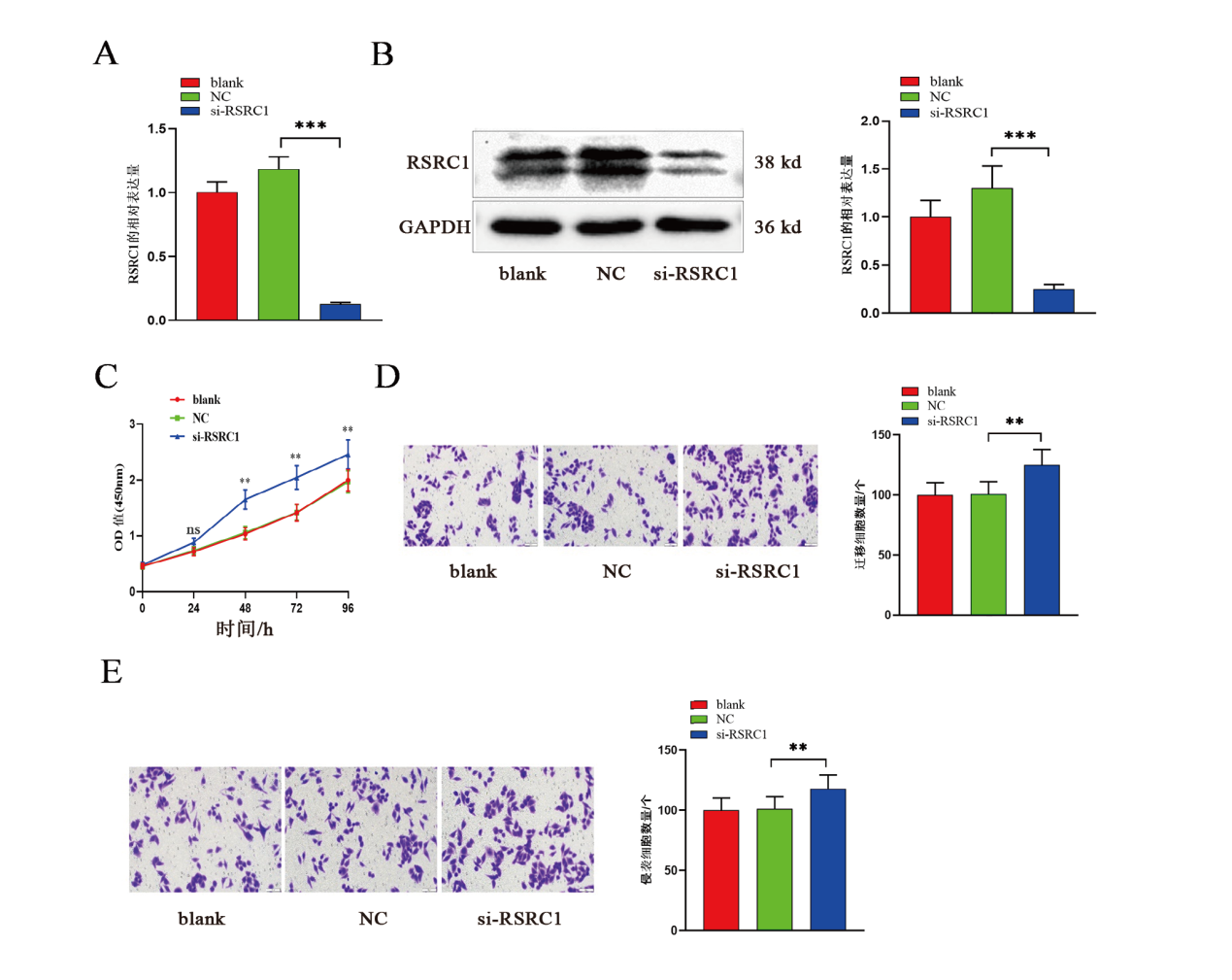
与NC组相比,敲低RSRC1的Eca-109细胞中RSRC1的mRNA和蛋白表达水平均降低(P均<0.01),见图2A图2B。随后,通过CCK-8 检测各组细胞活力,结果表明与NC组相比,敲低RSRC1明显促进了Eca-109的细胞活力,见图2C。最后,通过Transwell实验检测各组细胞的迁移和侵袭能力,结果显示与NC组相比,敲低RSRC1 明显增加了Eca-109中的迁移和侵袭细胞数量,见图2D图2E
图 2 RSRC1 抑制 ESCC 细胞的增殖和转移

注:A为qRT-PCR检测RSRC1的mRNA表达水平;B为蛋白免疫印迹法检测RSRC1的蛋白表达水平;C为CCK-8法检测Eca-109细胞活力;D为细胞迁移实验检测Eca-109细胞的迁移能力(结晶紫染色,×200);E为细胞侵袭实验检测Eca-109细胞的侵袭能力(结晶紫染色,×200);**P < 0.01,***P < 0.001。

三、RSRC1可以调控PTEN/PI3K/AKT信号通路

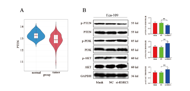
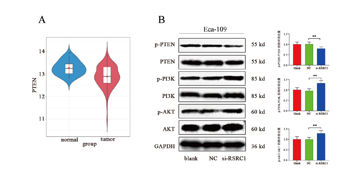
生信分析结果表明PTEN在ESCC组织中明显低表达,见图3A。以PTEN/PI3K/AKT信号通路为研究对象,基于Eca-109细胞构建了以下细胞分组:blank组;NC组;si-RSRC1组,然后通过蛋白免疫印迹法检测各组细胞中PTEN/PI3K/AKT信号通路相关因子的表达,结果显示敲低RSRC1明显抑制了p-PTEN的蛋白表达,而敲低RSRC1明显促进了p-PI3K、p-AKT的蛋白表达,见图3B
图 3 RSRC1可以调控PTEN/PI3K/AKT信号通路

注:A为生信分析PTEN在SCC组织和癌旁组织中的表达;B为蛋白免疫印迹法检测 PTEN/PI3K/AKT信号通路相关蛋白的表达,**P < 0.01。

讨论

ESCC是一种常见的人类恶性肿瘤,晚期ESCC患者的5年总生存率相对较低[12]。ESCC的发病机制尚未完全明晰,这使得难以发现晚期 ESCC的有效治疗方法。因此,进一步探索ESCC 病理生理学的分子机制对于开发 ESCC的新疗法非常重要。在本研究中,我们通过分子实验首次证明RCRC1在ESCC细胞中低表达,可能是ESCC中潜在的肿瘤抑制因子。先前研究发现,RSRC1通过调节转录因子雌激素受体β的SUMO化来抑制雌激素受体β转录活性。此外,RSRC1在肿瘤发展中起重要作用。Tang等[11]研究发现RSRC1基因多态性增加了儿童对神经母细胞瘤的易感性。Yu等[8]研究发现RSRC1可以抑制胃癌细胞的增殖和迁移。然而,RSRC1在ESCC发展中的作用尚未阐明。本研究通过CCK-8检测各组细胞活力,结果表明与对照相比,敲低RSRC1明显促进了Eca-109的细胞活力;通过Transwell实验检测各组细胞的迁移和侵袭能力,结果显示与对照相比,敲低RSRC1明显增加了Eca-109中的迁移和侵袭细胞数量,首次发现RSRC1能够抑制ESCC细胞的增殖和迁移,这与前人研究结果一致,这一结果丰富了我们对ESCC发病机制的进一步认识,并提示靶向RSRC1可能是治疗ESCC的新策略。
有学者认为PTEN是一种肿瘤抑制基因,可以通过直接抑制PI3K/AKT信号通路来抑制癌症进展[13]。PTEN是一种调节细胞生长及存活的脂质和蛋白磷酸酶,被充分证明为关键的肿瘤抑制因子,可以在多种癌症(包括ESCC)中发挥肿瘤抑制作用[14-16]。Kuo等[17]研究发现芝麻素能够通过促进 PTEN 表达抑制宫颈癌细胞增殖。Zhang等[18]研究发现miR-155通过下调PTEN促进ESCC的迁移和侵袭。更重要的是,PTEN是PI3K/AKT信号通路的负调节因子[19]。据报道,miR-93-5p可通过抑制PTEN的表达激活PI3K/AKT信号通路促进人视网膜母细胞瘤的进展[20]。蛇床子素通过激活PTEN 抑制PI3K/AKT信号通路诱导ESCC细胞的凋亡[21]。为了确定RSRC1抑制ESCC细胞增殖和转移的分子机制,我们通过查阅文献得到RSRC1通过促进PTEN表达抑制肿瘤进展,推测RSRC1和PTEN呈正相关,本研究通过生信分析发现PTEN在ESCC组织中表达下调,进一步通过蛋白免疫印迹法检测各组细胞中PTEN/PI3K/AKT信号通路相关因子的表达,结果显示敲低RSRC1明显抑制了p-PTEN的蛋白表达,而敲低RSRC1明显促进了p-PI3K、p-AKT的蛋白表达,进一步研究发现RSRC1可以通过调节PTEN/ PI3K/AKT信号通路抑制ESCC细胞的增殖和迁移,这与前人的研究结果一致。
本研究证明RSRC1是ESCC中潜在的肿瘤抑制基因,并且能够抑制ESCC细胞增殖和转移以及调节PTEN/PI3K/AKT信号通路。因此,RSRC1可能是ESCC的潜在诊断生物标志物,可以作为ESCC治疗的新靶点,并在未来的药物开发中起到作用。然而,我们的研究还存在不足,缺少RSRC1在体内的研究,以及这种类型的调控是否与mRNA替代剪接有关。这也是我们未来研究的重要方向,我们将在细胞、分子以及动物实验对这一课题进行进一步的探究。
综上所述,RSRC1可能通过调节PTEN/PI3K/AKT信号通路抑制ESCC细胞增殖和转移,为丰富ESCC的发病机制提供了新的方向,为RSRC1可以作为ESCC治疗的潜在靶点提供理论支持。
[1]
Bray F, Ferlay J, Soerjomataram I, et al. Global cancer statistics 2018: GLOBOCAN estimates of incidence and mortality worldwide for 36 cancers in 185 countries. CA A Cancer J Clin, 2018, 68(6): 394-424.

DOI

[2]
Li X, Xiao X, Chang R, et al. Comprehensive bioinformatics analysis identifies lncRNA HCG 22 as a migration inhibitor in esophageal squamous cell carcinoma. J Cell Biochem, 2020, 121(1): 468-481.

DOI

[3]
Shang Q X, Yang Y S, Yuan Y, et al. Clinical and prognostic effects of adjuvant therapy on less advanced esophageal squamous cell carcinoma patients. Ann Palliat Med, 2020, 9(3): 681-699.

DOI

[4]
Zhong S, Yan H, Chen Z, et al. Overexpression of TAF1L promotes cell proliferation, migration and invasion in esophageal squamous cell carcinoma. J Cancer, 2019, 10(4): 979-989.

DOI PMID

[5]
Tachimori Y, Ozawa S, Numasaki H, et al. Comprehensive registry of esophageal cancer in Japan, 2011. Esophagus, 2018, 15(3): 127-152.

DOI PMID

[6]
Kang Z, Zhu J, Sun N, et al. COL11A 1 promotes esophageal squamous cell carcinoma proliferation and metastasis and is inversely regulated by miR-335-5p. Ann Transl Med, 2021, 9(20): 1577.

DOI

[7]
陈斯默, 张哲源, 张家豪, 等. 具核梭杆菌诱导内质网应激相关蛋白GRP78及XBP1高表达在食管鳞癌中的临床意义. 中山大学学报(医学科学版), 2023, 44(3): 403-415.

[8]
Yu S, Gautam N, Quan M, et al. RSRC1 suppresses gastric cancer cell proliferation and migration by regulating PTEN expression. Mol Med Rep, 2019, 20(2): 1747-1753.

DOI PMID

[9]
Perez Y, Menascu S, Cohen I, et al. RSRC1 mutation affects intellect and behaviour through aberrant splicing and transcription, downregulating IGFBP3. Brain, 2018, 141(4): 961-970.

DOI PMID

[10]
Teplyuk N M, Uhlmann E J, Gabriely G, et al. Therapeutic potential of targeting micro RNA‐10b in established intracranial glioblastoma: first steps toward the clinic. EMBO molecular medicine, 2016, 8(3): 268-287.

DOI PMID

[11]
Tang J, Liu W, Zhu J, et al. RSRC1 and CPZ gene polymorphisms with neuroblastoma susceptibility in Chinese children. Gene, 2018, 662: 83-87.

DOI PMID

[12]
Abnet C C, Arnold M, Wei W Q. Epidemiology of esophageal squamous cell carcinoma. Gastroenterology, 2018, 154(2): 360-373.

DOI PMID

[13]
Xu T, Rao T, Yu W M, et al. Upregulation of NFKBIZ affects bladder cancer progression via the PTEN/PI3K/Akt signaling pathway. Int J Mol Med, 2021, 47(6): 109.

DOI

[14]
Li C, Li X. circPTEN suppresses colorectal cancer progression through regulating PTEN/AKT pathway. Mol Ther Nucleic Acids, 2021, 26: 1418-1432.

DOI

[15]
Kim Y C, Cutler M L. MicroRNA-dependent targeting of RSU1 and the IPP adhesion complex regulates the PTEN/PI3K/AKT signaling pathway in breast cancer cell lines. Int J Mol Sci, 2020, 21(15): 5458.

DOI

[16]
Shou Y, Wang X, Chen C, et al. Exosomal miR-301a-3p from esophageal squamous cell carcinoma cells promotes angiogenesis by inducing M2 polarization of macrophages via the PTEN/PI3K/AKT signaling pathway. Cancer Cell Int, 2022, 22(1): 1-15.

DOI

[17]
Kuo T N, Lin C S, Li G D, et al. Sesamin inhibits cervical cancer cell proliferation by promoting p53/PTEN-mediated apoptosis. Int J Med Sci, 2020, 17(15): 2292-2298.

DOI

[18]
Zhang J, Meng L, Yu P, et al. MiR-155 promotes the migration and invasion of esophageal squamous cell carcinoma via downregulating PTEN. Minerva Med, 2021, 112(1): 155-157.

[19]
Chen C Y, Chen J, He L, et al. PTEN: tumor suppressor and metabolic regulator. Front Endocrinol, 2018, 9: 338.

DOI

[20]
Cao Y, Xia F, Wang P, et al. MicroRNA-93-5p promotes the progression of human retinoblastoma by regulating the PTEN/PI3K/AKT signaling pathway. Mol Med Report, 2018: 5807-5814.

[21]
Zhu X, Li Z, Li T, et al. Osthole inhibits the PI3K/AKT signaling pathway via activation of PTEN and induces cell cycle arrest and apoptosis in esophageal squamous cell carcinoma. Biomed Pharmacother, 2018, 102: 502-509.

DOI PMID

文章导航

/