
1 材料与方法
1.1 数据下载及样本收集
1.2 LRGs的预后及生存分析
1.3 基于乳酸化修饰相关基因的无监督聚类分型
1.4 基因富集分析
1.5 预后评分模型构建
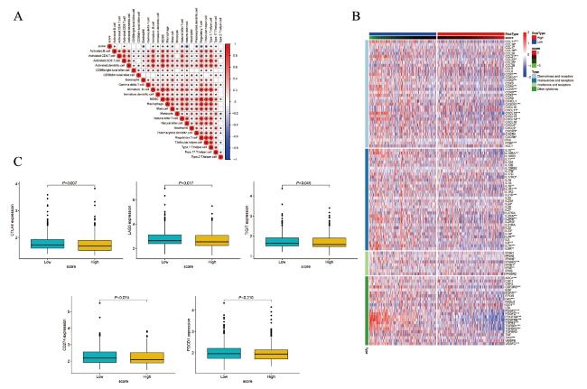
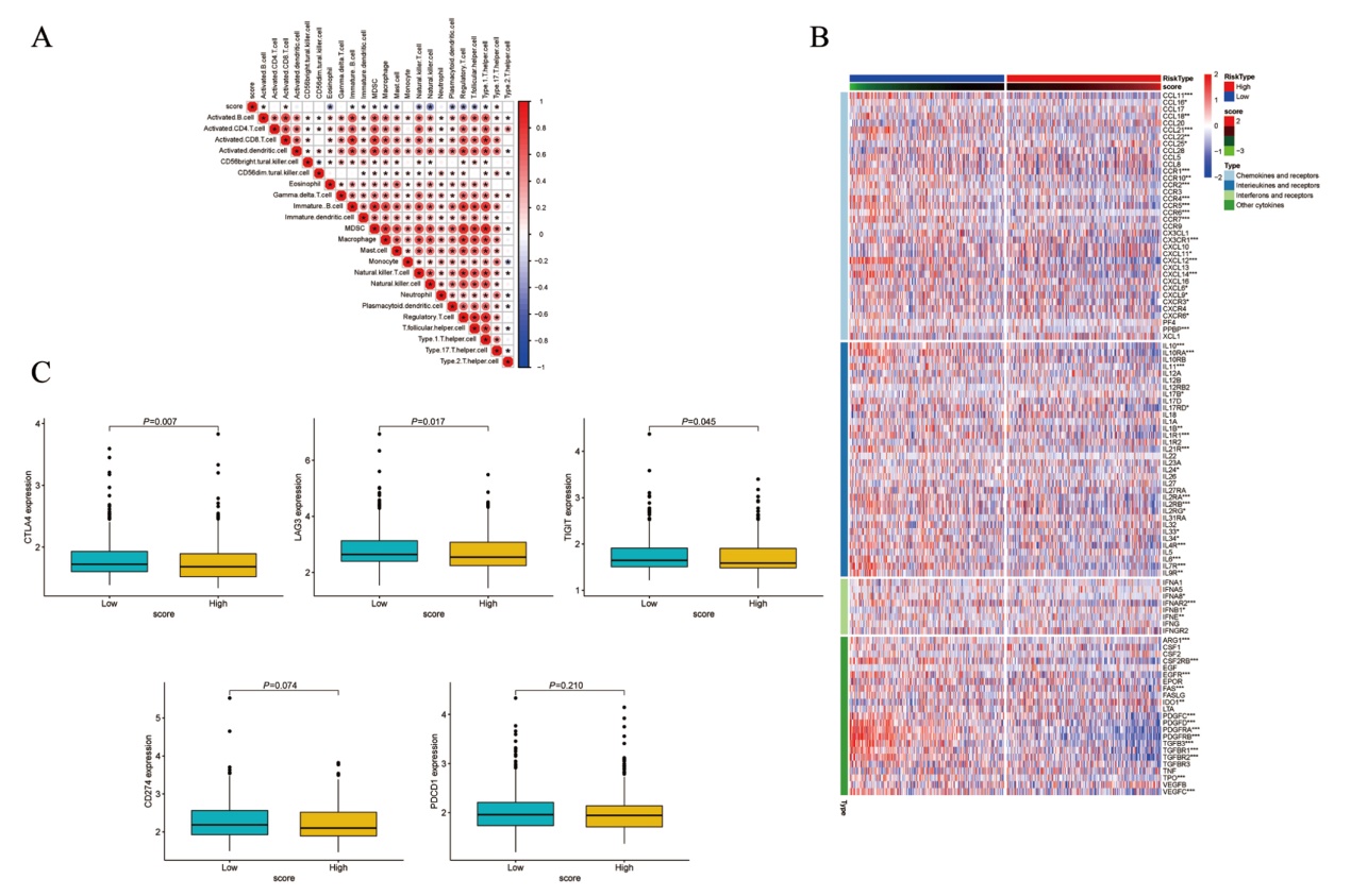
1.6 免疫细胞浸润与肿瘤微环境分析
1.7 免疫治疗反应预测
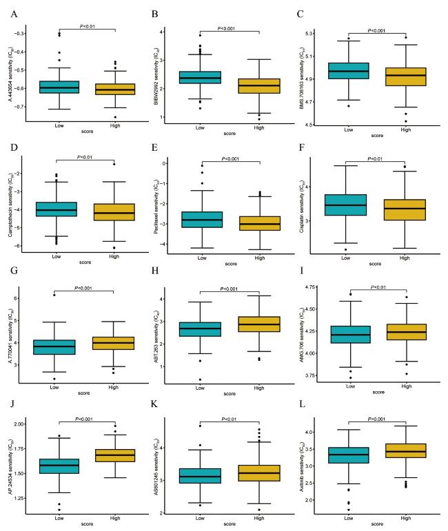
1.8 药物敏感性分析
1.9 实时荧光定量聚合酶链反应
1.10 统计学分析
2 结果
2.1 基于乳酸化修饰相关基因的预后及生存分析结果
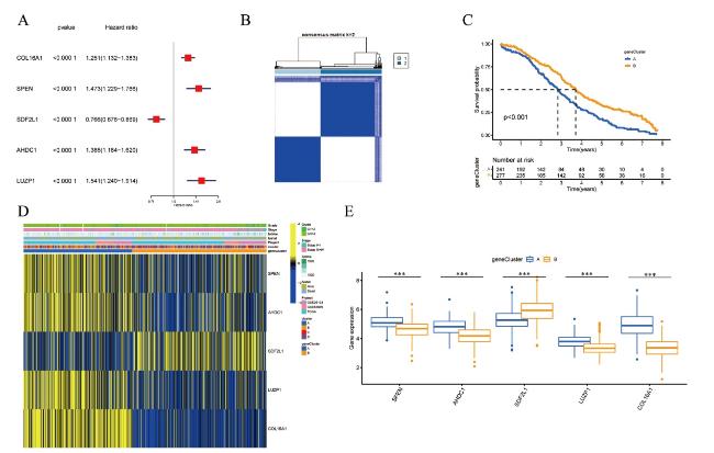
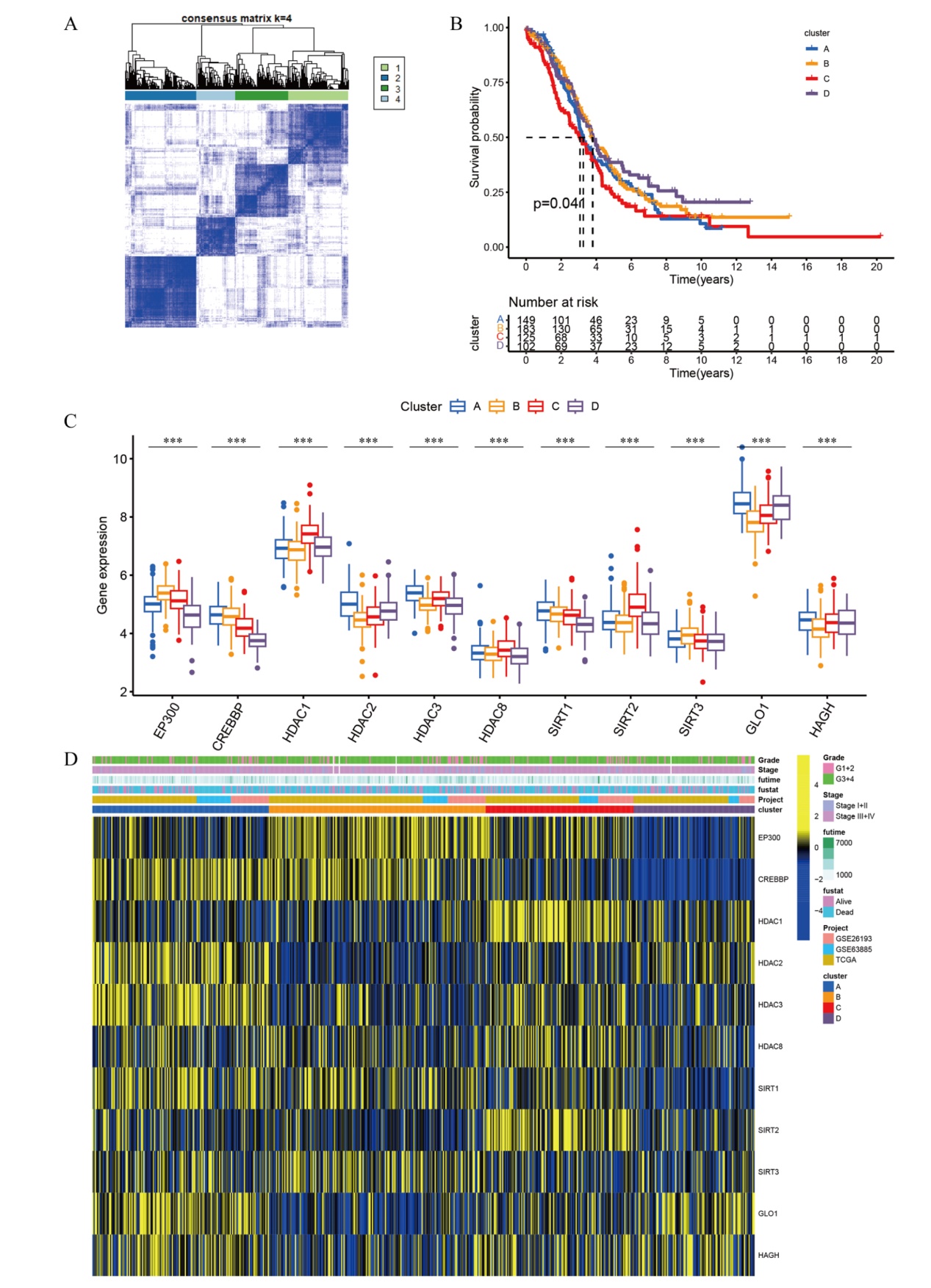
2.2 基于乳酸化修饰相关基因的无监督聚类分型
2.3 乳酸化修饰分型的差异分析及GO和KEGG富集分析
2.4 基于乳酸化修饰分型构建基因分型
2.5 预后相关基因的表达
2.6 基于基因分型构建LactyScore评分模型
2.7 免疫治疗反应预测
图9 免疫治疗预测注:A为PD-L1抑制剂atezolizumab治疗BLCA患者的IMvigor210队列预测高、低LactyScore组患者对免疫治疗的潜在反应;B为bevacizumab+erlotinib联合靶向治疗NSCLC的GSE61676队列预测高、低LactyScore组患者对免疫治疗的潜在反应;C为PD-1抑制剂nivolumab对肾透明细胞癌(clear cell renal cell carcinoma,ccRCC)的治疗预测高、低LactyScore组患者对免疫治疗的潜在反应。 Figure 9 Immunotherapy prediction |