论著

CLEC7A调节PD-L1促进卵巢癌生长的作用及机制研究

  • 陈瑶 , 1 ,
  • 孙思柏 2 ,
  • 许俊 , 2 ,
  • 何杰 , 1, 2
展开
  • 1.山东大学齐鲁医学院,山东 济南 250012
  • 2.中国科学技术大学附属第一医院/安徽省立医院临床病理中心,安徽 合肥 230001
许俊,助理研究员,研究方向:肿瘤生物学,E-mail:
何杰,主任医师,教授,博士生导师,研究方向:肿瘤病理,E-mail:

陈瑶,主治医师,研究方向:肿瘤病理,E-mail:

Copy editor: 林燕薇

收稿日期: 2025-02-21

  网络出版日期: 2025-04-23

基金资助

国家自然科学基金(81872055)

The role and mechanism of CLEC7A in regulating PD-L1 to promote ovarian cancer growth

  • CHEN Yao , 1 ,
  • SUN Sibai 2 ,
  • XU Jun , 2 ,
  • HE Jie , 1, 2
Expand
  • 1. Qilu Medical College, Shandong University, Jinan 250012, China
  • 2. Clinical Pathology Center, the First Affiliated Hospital of University of Science and Technology of China, Anhui Provincial Hospital, Hefei 230001, China
XU Jun, E-mail:
HE Jie, E-mail:

Received date: 2025-02-21

  Online published: 2025-04-23

摘要

目的 明确C型凝集素结构域家族7成员(CLEC7A)在高级别浆液性卵巢癌(HGSOC)中的作用及相应的机制。方法 通过癌症基因组图谱-卵巢癌(TCGA-OV)数据集,结合转录调控网络与主调控因子分析(MRA),明确HGSOC中CLEC7A基因对免疫相关基因的作用;通过通路富集分析与验证,确定了CLEC7A对酪氨酸激酶(JAK)/信号转导及转录激活因子3(STAT3)通路的调节机制。分析GSE184880单细胞测序数据集,揭示了CLEC7A低表达与高表达的HGSOC中免疫细胞的比例和细胞通信的差异。收集2017年1月至2022年12月在中国科学技术大学附属第一医院/安徽省立医院确诊并行手术治疗的70例HGSOC和70例卵巢透明细胞癌(OCCC)患者的石蜡肿瘤组织和对应癌旁组织以及临床病理资料,比较HGSOC与OCCC预后相关因素的差异;利用免疫组织化学染色法,检测CLEC7A和PD-L1在HGSOC和OCCC及对应的癌旁组织中的表达水平。构建CLEC7A的短发夹RNA(shRNA)载体,检测CLEC7A抑制后HGSOC细胞增殖和凋亡的变化。在CLEC7A高表达的小鼠肿瘤模型中,观察髓系免疫抑制细胞(MDSC)、CD8+ T细胞的比例以及MDSC的功能变化。结果 转录调控网络分析显示,叉头框蛋白P3(FOXP3)与CLEC7A对免疫相关基因均起到调节作用,CLEC7A不仅与患者总体生存率相关,还在HGSOC肿瘤组织中呈现高表达(均P < 0.05)。敲低CLEC7A后,不仅促进了细胞凋亡,还抑制了HGSOC细胞系的体内外增殖(均P < 0.05)。CLEC7A通过JAK/STAT3信号通路调控程序性死亡配体-1(PD-L1)的表达。在CLEC7A高表达的肿瘤组织中,CD8+ T细胞的比例下降,MDSC的比例上升,且MDSC的功能得到增强(均P < 0.05)。结论 HGSOC中CLEC7A诱导了PD-L1的表达,且促进了HGSOC的增殖与免疫抑制信号通路的激活,可能导致HGSOC的恶性生长。

本文引用格式

陈瑶 , 孙思柏 , 许俊 , 何杰 . CLEC7A调节PD-L1促进卵巢癌生长的作用及机制研究[J]. 新医学, 2025 , 56(4) : 361 -371 . DOI: 10.12464/j.issn.0253-9802.2025-0056

Abstract

Objective To elucidate the role of C-type lectin domain family 7 member A (CLEC7A) in high-grade serous ovarian carcinoma (HGSOC) and its underlying mechanisms. Methods Using the Cancer Genome Atlas-Ovarian Cancer (CGA-OV) dataset, combined with transcriptional regulatory network analysis and master regulator analysis (MRA), the impact of CLEC7A on immune-related genes in HGSOC was determined. Pathway enrichment analysis and validation identified the regulatory mechanism of CLEC7A on the Janus Kinase (JAK)/signal transducer and activator of transcription 3 (STAT3) pathway. The GSE184880 single-cell sequencing dataset was analyzed to reveal differences in immune cell proportions and cellular communication between CLEC7A low-expression and high-expression HGSOC tumors. Paraffin-embedded tumor tissues and corresponding adjacent tissues, along with clinicopathological data, were collected from 70 HGSOC and 70 ovarian clear cell carcinoma (OCCC) patients diagnosed and surgically treated at the First Affiliated Hospital of the University of Science and Technology of China/Anhui Provincial Hospital between January 2017 and December 2022. Differences in prognostic factors between HGSOC and OCCC were compared. Immunohistochemical staining was used to detect the expression levels of CLEC7A and PD-L1 in HGSOC, OCCC, and corresponding adjacent tissues. A short hairpin RNA (shRNA) vector targeting CLEC7A was constructed to assess changes in the proliferation and apoptosis of HGSOC cells both after CLEC7A inhibition. In a mouse tumor model with high CLEC7A expression, the proportion of myeloid-derived suppressor cells (MDSCs) and CD8+ T cells, as well as the functional changes of MDSCs, were observed. Results Transcriptional regulatory network analysis revealed that forkhead box protein P3 (FOXP3) and CLEC7A both regulate immune-related genes. CLEC7A was not only correlated with overall patient survival but also highly expressed in HGSOC tumor tissues(all P <0.05). Knockdown of CLEC7A promoted apoptosis and inhibited the proliferation of HGSOC cell lines both in vitro and in vivo (all P < 0.05). CLEC7A regulated the expression of programmed death ligand-1 (PD-L1) through the JAK/STAT3 signaling pathway. In CLEC7A high-expressing tumor tissues, the proportion of CD8+ T cells decreased, while the proportion of MDSCs increased, and the functionality of MDSCs was enhanced (all P < 0.05). Conclusion CLEC7A induces PD-L1 expression in HGSOC, promotes HGSOC proliferation, and activates immunosuppressive signaling pathways, potentially leading to the malignant growth of HGSOC.

高级别浆液性癌(high-grade serous ovarian carcinoma,HGSOC)是卵巢癌中最常见且侵袭性最强的亚型,年发病率大约为(2~3)/100 000,5年病死率超过50%,占所有卵巢癌总数的70%[1]。由于其早期症状不明显,约70%的患者在确诊时已处于晚期,总体预后较差[2-5]。通过手术和化学治疗等标准治疗手段,HGSOC患者的5年生存率仍低于50%。近年来,免疫检查点抑制剂如程序性死亡受体-1/程序性死亡配体-1(programmed death-1/programmed death ligand-1,PD-1/PD-L1)抑制剂在多种实体瘤中显示出疗效,但在HGSOC中的应用效果有限[6-10]。研究表明,单独使用PD-1/PD-L1抑制剂治疗HGSOC的客观缓解率仅约10%~15%。这种有限的疗效可能与HGSOC的肿瘤微环境、PD-L1表达水平以及肿瘤突变负荷等因素有关。此外现有研究显示,尽管聚ADP-核糖聚合酶(poly ADP-ribose polymerase,PARP)抑制剂治疗可以通过上调干扰素基因刺激因子(stimulator of interferon genes,STING)增加PD-L1的表达,但患者对免疫治疗的反应性仍不理想,其机制有待进一步的研究[4]
CLEC7A主要表达于巨噬细胞、树突状细胞和中性粒细胞等免疫细胞表面,当其与配体结合后,可通过内含的免疫受体酪氨酸激活基序(immunoreceptor tyrosine-based activation motif,ITAM)调节下游信号通路的激活[11-13],然而,CLEC7A在肿瘤细胞中的表达及其与免疫治疗之间的关联尚未被报道。为此,本研究通过生物信息学方法分析CLEC7A在PD-1/PD-L1免疫调控中的作用,并以临床标本免疫组织化学染色(免疫组化)及体外细胞试验等方式探讨CLEC7A在HGSOC恶性生长中的作用及相应机制,现报道如下。

1 材料与方法

1.1 生物信息学分析

1.1.1 转录调控网络分析

全部公共数据集分析使用R语言完成,使用癌症基因组图谱(The Cancer Genome Atlas,TCGA)biolinks软件提取HGSOC转录组数据和临床数据,计算与PD-1/PD-L1基因相关的基因,同时提取免疫相关基因,并用RTN软件构建基于转录调控网络,行主调控因子分析(master regulator analysis,MRA)算法对PD-1/PD-L1相关基因的调控能力进行排序,再用RedeR软件进行网络可视化。

1.1.2 生存分析与信号通路分析

TCGA-卵巢癌(ovarian cancer,OV)数据集下载、标准化流程同上。用survival和survminer软件计算CLEC7A、叉头框蛋白P3(forkhead Box P3,FOXP3)的表达对总体生存率的影响。TCGA-OV 的RNA-seq数据在提取出HGSOC患者信息后,使用limma包计算得到CLEC7A高表达组中上调的基因后,使用clusterProfiler包计算上调的基因中信号通路的富集。

1.1.3 GSE184880数据集分析

GSE184880 scRNA测序数据包含4例对照组织与7例HGSOC组织,使用Seurat包读取单细胞数据集,进行数据预处理。标准化后的数据集聚类,结合RunUMAP函数或RunTSNE函数进行可视化,使用scType包对不同集群的细胞进行注释。CellChat包进行细胞通信分析,评估CLEC7A表达分组对免疫细胞通信的影响。提取免疫细胞亚群并使用subset函数选择对应细胞,并使用DimPlot函数绘制CLEC7A高表达组和低表达组的t-SNE图。

1.2 临床病理特征及免疫组化检测

1.2.1 病理样本和临床数据收集

选择2017年1月至2022年12月在中国科学技术大学附属第一医院/安徽省立医院确诊并行手术治疗的HGSOC患者和卵巢透明细胞癌(ovarian clear cell carcinoma,OCCC)病例。纳入标准:①有明确的病理诊断结果;②患者临床资料完整,能够准确评估病理分级与临床预后分析。排除标准:①无法评估原发病灶者;②术前接受过放射治疗和(或)化学治疗者。经纳入和排除标准筛选后,设α为0.05,统计功效设为80%,总体标准差预设为10,具有统计学意义的δ差值设为5,从而估算出每组样本量为63,为进一步增强统计学效能,将样本量定为70,并通过随机抽样最终确定样本。最终纳入70例HGSOC和70例OCCC石蜡肿瘤组织和对应的癌旁组织,并收集患者相应的临床资料。本研究经中国科学技术大学附属第一医院/安徽省肿瘤医院医学研究伦理委员会审批(批件号:2025-BLK-03),且所有入选患者均对本研究知情并签署知情同意书。

1.2.2 高级别浆液性卵巢癌和卵巢透明细胞癌中CLEC7A和PD-L1表达的免疫组织化学染色检测

石蜡标本均以10%中性甲醛固定,包埋后以4 μm厚连续切片,采用En Vision两步法染色,分别加入一抗CLEC7A(美国Cell Signaling Technology公司)、二抗、3,3'-二氨基联苯胺(3,3'-diaminobenzidine,DAB)显色,苏木精复染细胞核。采用Autostainer Link 48 半自动免疫组化染色仪(美国Agilent公司)检测PD-L1的表达,一抗PD-L1购自美国Agilent公司。
评价标准:CLEC7A阳性棕黄色主要定位于细胞核/浆,根据细胞着色强度和阳性细胞百分比进行半定量计分,0~2分为不表达,3~5分为低表达,6分及以上为高表达。PD-L1采用联合阳性评分(Combined Positive Score,CPS),计算阳性活肿瘤细胞(任何强度的细胞膜或细胞质染色)及阳性淋巴细胞和巨噬细胞(任何强度的细胞膜或细胞质染色)占所有活肿瘤细胞的百分比,结果采用0~100表示。每次实验均设置阴、阳性对照。

1.3 体外细胞实验

1.3.1 细胞分组与培养

人HGSOC细胞系OVCAR-3购自北京协和细胞资源中心,细胞类别为传代细胞,为第10代细胞,培养条件为37 ℃恒温、5%CO2的湿润环境,采用DMEM并添加10%胎牛血清(fetal bovine serum,FBS)。功能验证实验中,Scramble、CLEC7A shRNA载体均购自美国Sigma公司。OVCAR-3细胞分为对照组(CON)、敲减组(CLEC7A shRNA)组后,分别转染Scramble、CLEC7A shRNA载体,每组重复3次取平均值,48 h后检测各组CLEC7A在蛋白、mRNA水平的变化。

1.3.2 实时荧光定量PCR检测CLEC7A的mRNA表达水平

实时荧光定量PCR(real time quantitative PCR,RT-qPCR)以TriZol裂解液(德国Sigma-Aldrich公司)取2×106个OVCAR-3细胞进行裂解,依次加入氯仿和异丙醇进行RNA分离和沉淀,提取总RNA,逆转录试剂盒(日本TaKaRa公司)反转录为模板DNA,SYBR染料法(日本TaKaRa公司)检测mRNA水平的表达。以GAPDH基因为内参,得到GAPDH与CLEC7A的Ct值后,使用2-∆∆Ct法对CLEC7A基因的相对表达量进行定量,实验重复3次,取平均值。

1.3.3 蛋白免疫印迹法检测CLEC7A及相关通路的蛋白表达

OVCAR-3细胞使用RIPA裂解液裂解后制样电泳。一抗分别为GAPDH(美国Cell Signaling Technology公司)、CLEC7A(美国Abcam公司)、酪氨酸激酶(janus kinase,JAK,美国Cell Signaling Technology公司)、磷酸化(p)-JAK(美国Cell Signaling Technology公司)、信号转导及转录激活因子3(signal transducer and activator of transcription 3,STAT3,美国Cell Signaling Technology公司)、p-STAT3(美国Cell Signaling Technology公司),以GAPDH为内参,进行蛋白相对定量。

1.3.4 细胞增殖和凋亡实验

细胞增殖实验:采用CCK-8法(日本同仁化学研究所),在OVCAR-3细胞中,分别设置CON对照组和CLEC7A-shRNA组,感染48 h,加入1/10体积的CCK-8试剂,酶标仪在450 nm波长下测定吸光度。将各时间点的吸光度值与0 h的吸光度值相比,计算增殖指数。
细胞凋亡实验:采用膜联蛋白V(Annexin V)-别藻青蛋白(allophycocyanin,APC)/碘化丙啶(propidium iodide,PI)双染法(天津三箭生物公司),实验流程按照说明书进行。使用流式细胞仪检测细胞凋亡,并将Annexin V APC阳性细胞定义为凋亡细胞。
JC-10染色法(美国ABP Biosciences公司)染色细胞,实验流程按照说明书进行。使用流式细胞仪检测FL1通道、FL2通道,并将FL2阳性细胞定义为活细胞,FL2阴性细胞定义为凋亡细胞。

1.3.5 流式细胞术检测PD-L1的表达

PD-L1流式细胞检测抗体购自美国BD Biosciences公司,STAT3抑制剂Stattic购自美国Selleckchem公司。将OVCAR-3细胞分为CON组(对照组)和CLEC7A组(实验组),并分别转染CON(空载的EGFP-pCDH-CMV-MCS-EF1-Puro-3xFlag载体)与CLEC7A过表达载体(丰晖生物公司设计,骨架质粒为EGFP-pCDH-CMV-MCS-EF1-Puro-3xFlag载体),转染48 h。CLEC7A细胞用1.0×10-5 mol/L的Stattic处理24 h。消化细胞为单细胞悬液,标记PD-L1 PE抗体。使用流式细胞仪检测CON组、CLEC7A组和CLEC7A+Stattic组细胞表面PD-L1的表达。实验重复3次,取平均值。

1.4 小鼠荷瘤实验

小鼠荷瘤实验流程由中国科学技术大学伦理委员会批准(批件号:202407111005000167828)。
裸鼠购自北京维通利华实验动物技术有限公司,均为雌性,6~8周龄,体质量为18~22 g,分为CON组与CLEC7A shRNA组,每组5只。将OVCAR-3细胞分为CON组(对照组)和CLEC7A shRNA组(实验组),同时将裸鼠分为CON组和CLEC7A shRNA组,每组5只,CON组每只小鼠注射1×107个CON组细胞,CLEC7A shRNA组小鼠每只小鼠注射1×107个CLEC7A shRNA组细胞,注射部位为右侧背部皮下。注射21 d后,安乐死小鼠,计算2组小鼠原位肿瘤体积的大小,计算公式为V肿瘤= LW2/2,其中V为体积(单位为mm3),L为肿瘤的最长径(单位为mm),W为垂直于最长径的短径(单位为mm)。
BALB/c小鼠购自北京维通利华实验动物技术有限公司,BALB/c小鼠性别、周龄和体质量的要求同裸鼠,将OVCAR-3细胞和BALB/c小鼠分为CON组和CLEC7A组(实验组),每组各5只,CON组每只小鼠注射1×107个CON组细胞,CLEC7A组小鼠每只小鼠注射1×107个CLEC7A组细胞,注射部位为右侧背部皮下。21 d后安乐死小鼠,收集原位肿瘤,并消化为单个细胞,一部分细胞标记CD11b-FITC、Gr-1-PE,并将CD11b和Gr-1双阳性细胞作为MDSC细胞,另一部分标记CD3-PE-Cy7、CD4-APC-Cy7和CD8-APC(以上标志物均购自美国BioLegend公司),并将CD3和CD8双阳性且CD4阴性的细胞作为CD8+ T细胞,比较CON组和CLEC7A组之间MDSC以及CD8+ T细胞比例的差异。
选取BALB/c小鼠,得到小鼠脾脏单细胞悬液后,标记CD3并流式分选得到T细胞,同时分离得到CON组和CLEC7A组移植瘤中的MDSC,将MDSC与T细胞混合,加入终浓度为2.5×10-6 mol/L的羧基荧光素琥珀酰亚胺酯(carboxyfluorescein succinimidyl ester,CFSE)染料(美国Thermo公司)。将染色后的细胞接种于含有抗CD28抗体的培养基中,72 h后,使用流式细胞仪检测CFSE荧光强度。以未接受抗体刺激的细胞为对照,计算CD28 抗体刺激组(未混入MDSC)、CON组(CON组MDSC与T细胞混合)、CLEC7A组(CLEC7A组MDSC与T细胞混合)中增殖的T细胞比例,实验重复3次,结果取平均值。

1.5 统计学方法

使用R 4.3.3(2024-02-29 ucrt)。计量资料经Shapiro-Wilk检验均符合正态分布,以$\bar{x}\pm s$表示,两组独立样本的比较使用t检验,多组比较采用方差分析,组间两两比较使用LSD-t检验,相关性分析使用Pearson相关性分析。生存分析使用单因素Cox分析。双侧P < 0.05为差异具有统计学意义。

2 结果

2.1 转录调控网络分析确定CLEC7A为高级别浆液性卵巢癌中与PD-1/PD-L1相关的基因

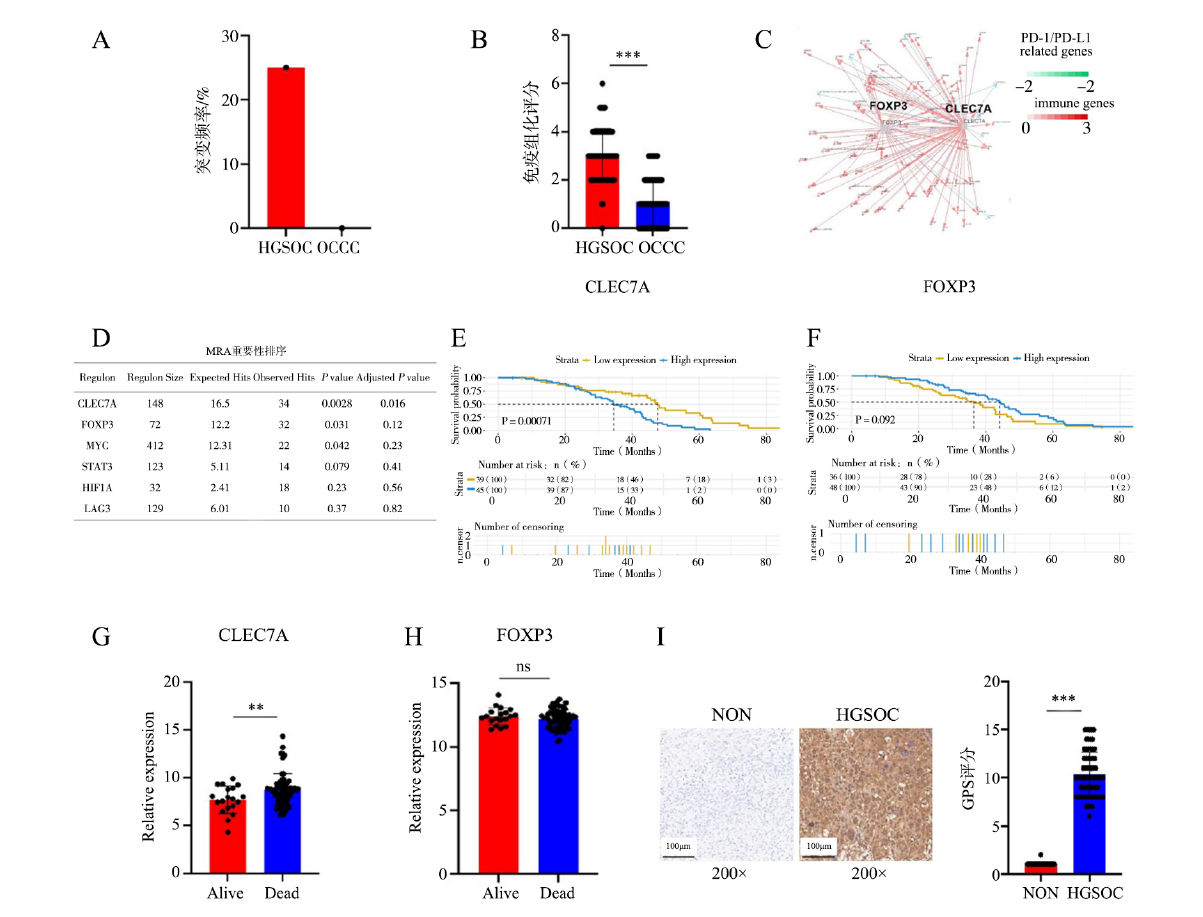
转录调控网络分析显示,HGSOC较其他卵巢癌亚型(如OCCC)具有更高的乳腺癌易感基因1(breast cancer susceptibility gene 1,BRCA1)突变频率(图1A)。HGSOC亚型相对于OCCC,也具有更高的PD-L1表达水平(图1B)。HGSOC的5年生存率为25%,而OCCC的5年生存率则高达70%。HGSOC和OCCC患者的年龄分别为(56.12±12.45)岁和(55.69±11.64)岁,临床分期分别为2.26±1.32和2.16±1.41,雌激素受体(estrogen receptor,ER)与孕激素受体(progesterone receptor,PR)之比(阳性为1,阴性为0)分别为0.38±0.13和0.52±0.24,Ki-67分别为(61.51±21.15)%和(26.16±23.64)%,是否复发(复发为1,不复发为0)分别为0.57±0.16和0.12±0.08,肿瘤体积分别为(3.12±1.23)cm3和(1.63±1.28)cm3。主要的差异在于BRCA1基因突变频率与PD-L1表达水平。
图1 转录调控网络分析确定CLEC7A为高级别浆液性卵巢癌中与PD-1/PD-L1相关的基因

注:A为高级别浆液性卵巢癌和卵巢透明细胞癌中,乳腺癌易感基因BRCA1突变频率的差异;B为检测高级别浆液性卵巢癌和卵巢透明细胞癌中,PD-L1免疫组织化学染色得分比较差异有统计学意义(P < 0.001);C为在TCGA-OV数据集中,鉴定出高级别浆液性卵巢癌与其他亚型卵巢癌中的差异表达基因,使用转录调控网络分析,确定调控免疫相关基因的PD-1/PD-L1通路相关基因;D为使用MRA算法对免疫相关基因的调节能力进行排序;E、F为在TCGA-OV数据集中,CLEC7A、FOXP3基因表达水平与患者总体生存率之间的相关性;G、H为在TCGA-OV数据集中,CLEC7A基因在转归结局为生存和死亡的患者之间的表达差异,FOXP3基因在转归结局为生存和死亡的患者之间的表达差异;I为免疫组化(En Vision两步法染色)检测70例HGSOC与对应的癌旁组织中CLEC7A在蛋白水平的表达,NON为癌旁正常组织;组间比较,ns P > 0.05,**P < 0.01,***P < 0.001。

Figure 1 Transcriptional regulatory network analysis identifies CLEC7A as a gene associated with PD-1/PD-L1 in HGSOC

进一步通过分析TCGA-OV数据集,表明在PD-1/PD-L1相关基因中,FOXP3与CLEC7A对免疫相关基因具有调节能力(图1C),MRA分析也表明了FOXP3与CLEC7A是具有调节能力的基因(图1D)。CLEC7A高表达的患者总体生存率差于CLEC7A低表达的患者(图1E),且CLEC7A在死亡的患者中表达升高(图1G),而FOXP3与患者总体生存率并不相关(图1F),且在生存与死亡的患者中表达无差异(图1H)。免疫组织化学染色结果也证实了高表达的CLEC7A主要集中在肿瘤细胞中,且高于邻近的正常组织(图1I)。

2.2 CLEC7A促进高级别浆液性卵巢癌细胞的增殖,抑制其凋亡

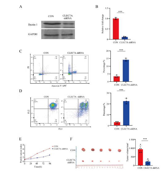
随后构建了具有CLEC7A敲低能力的CLEC7A shRNA(图2A)。RT-qPCR结果显示,CLEC7A shRNA抑制CLEC7A mRNA水平的表达(图2B)。敲低CLEC7A表达后,OVCAR-3细胞凋亡增加(图2C)。JC-10染色证实,CLEC7A敲低使线粒体途径的凋亡增加(图2D)。CCK-8结果显示,CLEC7A敲低后OVCAR-3的体外增殖能力下降(图2E)。裸鼠荷瘤实验显示,CLEC7A敲低后,OVCAR-3的体内增殖能力受限(图2F)。
图2 CLEC7A促进高级别浆液性卵巢癌细胞的增殖并抑制其凋亡

注:A为OVCAR-3细胞分别转入CON、CLEC7A shRNA载体48 h后,使用蛋白免疫印迹法检测CLEC7A在蛋白水平的表达结果;B为使用RT-qPCR检测CON、CLEC7A shRNA1细胞中CLEC7A在mRNA水平的表达结果;C为OVCAR-3细胞分别转入CON、CLEC7A shRNA1载体48 h后,使用Annexin V APC/PI双染法检测细胞凋亡变化的结果;D为使用JC-10染色法检测OVCAR-3 CON、CLEC7A shRNA1细胞凋亡变化的结果;E为使用CCK-8法检测OVCAR-3 CON、CLEC7A shRNA1细胞增殖变化的结果;F为分别取1×107个OVCAR-3 CON组、CLEC7A shRNA1组细胞注射入裸鼠皮下,21 d后两组小鼠肿瘤体积变化的结果;组间比较,***P < 0.001。

Figure 2 High expression promoted by CLEC7A is crucial for the proliferation and inhibition of apoptosis in HGSOC tumor cells

2.3 CLEC7A通过JAK/STAT3通路激活PD-L1表达

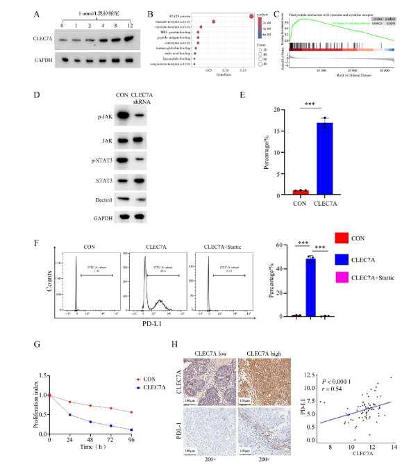
HGOSC细胞中CLEC7A随着处理时间的延长而升高(图3A)。在TCGA-OV数据集中,CLEC7A高表达组的高表达基因中,STAT3信号通路富集(图3B、C)。蛋白免疫印迹法结果显示CLEC7A敲低后,HGOSC细胞中JAK、STAT3蛋白磷酸化降低(图3D)。进一步构建了CLEC7A过表达载体,并转入OVCAR-3细胞系中,RT-PCR表明CLEC7A在mRNA水平上诱导了CLEC7A的表达(图3E)。流式细胞结果显示,CLEC7A的表达促进了OVCAR-3细胞系表面PD-L1的表达,而使用STAT3抑制剂Stattic处理48 h后,OVCAR-3 CLEC7A细胞的PD-L1表达下降(图3F)。CCK-8法结果显示,CLEC7A过表达的HGOSC细胞增殖能力上升(图3G)。免疫组化结果显示CLEC7A与PD-L1在蛋白水平上存在关联(图3H)。
图3 CLEC7A通过JAK/STAT3通路激活了PD-L1的表达

注:A为使用1×10-6 mol/L的奥拉帕尼在不同时间点处理OVCAR-3细胞系,并使用蛋白免疫印迹法检测CLEC7A在蛋白水平的表达;B为TCGA-OV数据集中,检测HGSOC中CLEC7A高表达组的信号通路的富集;C为使用GSEA检测STAT3信号通路的富集;D为使用蛋白免疫印迹法检测OVCAR-3 CON、CLEC7A shRNA1细胞中JAK、STAT3磷酸化的变化;E为OVCAR-3细胞转入CON与CLEC7A过表达载体48 h后,使用RT-qPCR检测CLEC7A在mRNA水平的变化;F为OVCAR-3 CLEC7A过表达使用STAT3抑制剂Stattic处理48 h后,使用流式细胞仪检测PD-L1的表达;G为CCK-8法检测CLEC7A过表达与OVCAR-3细胞系增殖能力的关系;H为免疫组化(En Vision两步法染色)检测HGSOC石蜡标本中CLEC7A与PD-L1表达的相关性;组间比较,***P < 0.001。

Figure 3 CLEC7A activates the expression of PD-L1 through the JAK/STAT3 signaling pathway

2.4 高级别浆液性卵巢癌中CLEC7A的高表达抑制T细胞的增殖

前面的数据揭示了CLEC7A对PD-L1体外的调节作用,通过单细胞测序数据集进行体内验证,在GSE184880公共数据集中,CLEC7A高表达的HGSOC组织中,CD8+ T细胞的比例下降(图4A)。在BALB/c小鼠的移植瘤中,CLEC7A过表达的肿瘤中MDSC的比例上升(图4B),而CD8+ T细胞的比例下降(图4C)。相对于从CON中分离得到的MDSC,CLEC7A过表达的移植瘤中的MDSC对T细胞增殖的抑制能力上升(图4D)。
图4 高级别浆液性卵巢癌中CLEC7A的高表达抑制了T细胞的增殖

注:A为在GSE184880数据集中,比较CLEC7A低表达组和CLEC7A高表达组样本之间免疫细胞比例的变化;B为分别取1×107个OVCAR-3 CON、CLEC7A shRNA1细胞注射入裸鼠皮下,14 d后检测原位肿瘤中MDSC的变化;C为检测OVCAR-3 CON、CLEC7A shRNA1原位肿瘤中,CD8+ T细胞比例的变化;D为将CON与CLEC7A中髓系来源的抑制性细胞(MDSC)分别与T细胞共培养后,使用羧基荧光素琥珀酰亚胺酯(CFSE)检测T细胞增殖的改变;组间比较,* P < 0.05,***P < 0.001。

Figure 4 High expression of CLEC7A in HGSOC inhibits the proliferation of T cells

3 讨论

CLEC7A也称为Dectin-1,是一种重要的模式识别受体(pattern recognition receptor,PRR),在先天免疫中发挥关键作用,主要表达于巨噬细胞、树突状细胞和中性粒细胞等免疫细胞表面,其基本功能为识别真菌细胞壁成分中的β-1,3-葡聚糖,当与β-1,3-葡聚糖结合后,通过其内含的免疫受体酪氨酸激活基序(immunoreceptor tyrosine-based activation motif,ITAM),激活下游信号通路,包括Syk激酶和核因子-κB(nuclear factor -κB,NF-κB)通路,进而诱导炎症因子(如白介素-6、转化生长因子-α)和趋化因子(如CXC基序趋化因子配体 8)的产生,增强吞噬作用,有效清除入侵的真菌病原体,此外,Dectin-1还参与调节适应性免疫反应,通过影响树突状细胞的成熟和抗原呈递功能,调控T细胞的分化和功能,进而在抗肿瘤免疫中发挥作用[14-18]
近年的研究揭示,CLEC7A在多种肿瘤中表达异常,例如胶质瘤中CLEC7A的高表达与患者预后不良相关[19-23],在胃癌中,CLEC7A主要在肿瘤相关巨噬细胞(tumor-associated macrophage,TAM)上表达[24-26],激活TAM中的NF-κB通路,促进促炎因子和血管生成因子的释放,增强肿瘤的侵袭性和转移能力,其高表达与T细胞免疫耐受、肿瘤的进展和患者的不良预后相关[27]。本研究通过生物信息学以及体内外研究,初步证实了CLEC7A通过免疫相关信号通路及PD-L1促进HGSOC恶性生长的作用及初步的分子机制。
本研究首先选取了TCGA-OV数据集,并筛选出HGSOC亚型的测序数据,通过转录调控网络分析,结果显示CLEC7A在PD-1/PD-L1相关基因中发挥了重要作用,调节了免疫基因的表达,并与患者的总体生存率密切相关。在病理标本中,CLEC7A在HGSOC肿瘤组织中呈现高表达。进一步的研究表明,敲低CLEC7A不仅诱导了HGSOC细胞系的凋亡,还抑制了增殖,同时促进了内源性凋亡途径的激活。此外,抑制肿瘤细胞中PD-L1的表达主要通过肿瘤细胞表面的Fas受体激活外源性凋亡途径[28],基于这些发现,笔者推测CLEC7A不仅通过直接调节免疫反应来影响肿瘤的免疫环境,还通过内在的细胞死亡途径参与肿瘤细胞的发生、发展。
根据现有研究报道,PARP抑制剂的重要治疗靶点为BRCA1缺失性突变[29-30],然而本研究数据显示,PARP抑制剂能够激活CLEC7A的表达,而CLEC7A的表达促进的细胞增殖可能成为PARP抑制剂治疗中的不利因素。通过通路富集分析与蛋白免疫印迹法,进一步证实了CLEC7A能够调节JAK和STAT3的磷酸化,而CLEC7A诱导的PD-L1表达增加依赖于STAT3通路的激活。因此,在PARP抑制剂作用的细胞中,CLEC7A及其下游的STAT3通路被激活,不仅诱导了PD-L1的表达,同时还促进了细胞增殖,这成为CLEC7A调节疾病恶性生长的重要机制。
对scRNA测序数据集的分析和功能验证结果显示,在CLEC7A高表达的组织中,CD8+T细胞的比例下降,而MDSC的比例上升,进一步的T细胞增殖实验结果显示,在CLEC7A高表达的肿瘤细胞中,MDSC的功能被激活,也确定了在接受PARP抑制剂处理的HGSOC细胞系中,尽管CLEC7A的高表达促进了PD-L1的表达,但其诱导的免疫抑制信号能够大幅削弱免疫治疗的效果。
综上所述,本研究明确了在HGSOC中,CLEC7A的表达通过JAK/STAT3通路上调PD-L1的表达,同时,在体内环境下,CLEC7A的高表达诱导了免疫抑制信号通路的激活,最终促进了HGSOC的恶性生长,这一发现,为HGSOC免疫治疗相关靶点的筛选提供理论和基础研究依据,并为HGSOC药物开发提供新的思路。
利益冲突声明:本研究未受到企业、公司等第三方资助,不存在潜在利益冲突。
[1]
KANDALAFT L E, LANITI D D, COUKOS G. Immunobiology of high-grade serous ovarian cancer: lessons for clinical translation[J]. Nat Rev Cancer, 2022, 22(11): 640-656. DOI: 10.1038/s41568-022-00503-z.

PMID

[2]
PIZARRO D, ROMERO I, PÉREZ-MIES B, et al. The prognostic significance of tumor-infiltrating lymphocytes, PD-L1, BRCA mutation status and tumor mutational burden in early-stage high-grade serous ovarian carcinoma: a study by the Spanish Group for Ovarian Cancer Research (GEICO)[J]. Int J Mol Sci, 2023, 24(13): 11183. DOI: 10.3390/ijms241311183.

[3]
FOTOPOULOU C, ROCKALL A, LU H, et al. Validation analysis of the novel imaging-based prognostic radiomic signature in patients undergoing primary surgery for advanced high-grade serous ovarian cancer (HGSOC)[J]. Br J Cancer, 2022, 126(7): 1047-1054. DOI: 10.1038/s41416-021-01662-w.

[4]
BUECHEL M E, ENSERRO D, BURGER R A, et al. Correlation of imaging and plasma based biomarkers to predict response to bevacizumab in epithelial ovarian cancer (EOC)[J]. Gynecol Oncol, 2021, 161(2): 382-388. DOI: 10.1016/j.ygyno.2021.02.032.

PMID

[5]
XU J, DAI Y, GAO Y, et al. RAD51D secondary mutation-mediated resistance to PARP-inhibitor-based therapy in HGSOC[J]. Int J Mol Sci, 2023, 24(19): 14476. DOI: 10.3390/ijms241914476.

[6]
WANG Y, DUVAL A J, ADLI M, et al. Biology-driven therapy advances in high-grade serous ovarian cancer[J]. J Clin Invest, 2024, 134(1): e174013. DOI: 10.1172/JCI174013.

[7]
ILLUZZI G, STANISZEWSKA A D, GILL S J, et al. Preclinical characterization of AZD5305, a next-generation, highly selective PARP1 inhibitor and trapper[J]. Clin Cancer Res, 2022, 28(21): 4724-4736. DOI: 10.1158/1078-0432.ccr-22-0301.

[8]
TANG Q, WANG X, WANG H, et al. Advances in ATM, ATR, WEE1, and CHK1/2 inhibitors in the treatment of PARP inhibitor-resistant ovarian cancer[J]. Cancer Biol Med, 2024, 20(12): 915-921. DOI: 10.20892/j.issn.2095-3941.2023.0260.

[9]
CHEN H, MOLBERG K, STRICKLAND A L, et al. PD-L1 expression and CD8+ tumor-infiltrating lymphocytes in different types of tubo-ovarian carcinoma and their prognostic value in high-grade serous carcinoma[J]. Am J Surg Pathol, 2020, 44(8): 1050-1060. DOI: 10.1097/pas.0000000000001503.

PMID

[10]
MORRA F, MEROLLA F, DAMIA G, et al. The disruption of the CCDC6 - PP4 axis induces a BRCAness like phenotype and sensitivity to PARP inhibitors in high-grade serous ovarian carcinoma[J]. J Exp Clin Cancer Res, 2022, 41(1): 245. DOI: 10.1186/s13046-022-02459-2.

[11]
CHIAPPA M, GUFFANTI F, BERTONI F, et al. Overcoming PARPi resistance: preclinical and clinical evidence in ovarian cancer[J]. Drug Resist Updat, 2021, 55: 100744. DOI: 10.1016/j.drup.2021.100744.

[12]
SHEN J, ZHAO W, JU Z, et al. PARPi triggers the STING-dependent immune response and enhances the therapeutic efficacy of immune checkpoint blockade independent of BRCAness[J]. Cancer Res, 2019, 79(2): 311-319. DOI: 10.1158/0008-5472.CAN-18-1003.

PMID

[13]
KALIA N, SINGH J, KAUR M. The role of dectin-1 in health and disease[J]. Immunobiology, 2021, 226(2): 152071. DOI: 10.1016/j.imbio.2021.152071.

[14]
MATA-MARTÍNEZ P, BERGÓN-GUTIÉRREZ M, DEL FRESNO C. Dectin-1 signaling update: new perspectives for trained immunity[J]. Front Immunol, 2022, 13: 812148. DOI: 10.3389/fimmu.2022.812148.

[15]
YE S, HUANG H, HAN X, et al. Dectin-1 acts as a non-classical receptor of ang II to induce cardiac remodeling[J]. Circ Res, 2023, 132(6): 707-722. DOI: 10.1161/CIRCRESAHA.122.322259.

PMID

[16]
TANG C, SUN H, KADOKI M, et al. Blocking Dectin-1 prevents colorectal tumorigenesis by suppressing prostaglandin E2 production in myeloid-derived suppressor cells and enhancing IL-22 binding protein expression[J]. Nat Commun, 2023, 14(1): 1493. DOI: 10.1038/s41467-023-37229-x.

[17]
CAI R, GONG X, LI X, et al. Dectin-1 aggravates neutrophil inflammation through caspase-11/4-mediated macrophage pyroptosis in asthma[J]. Respir Res, 2024, 25(1): 119. DOI: 10.1186/s12931-024-02743-z.

[18]
GRINGHUIS S I, KAPTEIN T M, REMMERSWAAL E B M, et al. Fungal sensing by dectin-1 directs the non-pathogenic polarization of TH17 cells through balanced type I IFN responses in human DCs[J]. Nat Immunol, 2022, 23(12): 1735-1748. DOI: 10.1038/s41590-022-01348-2.

[19]
ANAYA E U, AMIN A E, WESTER M J, et al. Dectin-1 multimerization and signaling depends on fungal β-glucan structure and exposure[J]. Biophys J, 2023, 122(18): 3749-3767. DOI: 10.1016/j.bpj.2023.07.021.

PMID

[20]
PEDRO A R V, LIMA T, FRÓIS-MARTINS R, et al. Dectin-1-mediated production of pro-inflammatory cytokines induced by yeast β-glucans in bovine monocytes[J]. Front Immunol, 2021, 12: 689879. DOI: 10.3389/fimmu.2021.689879.

[21]
CHENG Q J, FARRELL K, FENN J, et al. Dectin-1 ligands produce distinct training phenotypes in human monocytes through differential activation of signaling networks[J]. Sci Rep, 2024, 14: 1454. DOI: 10.1038/s41598-024-51620-8.

[22]
DEERHAKE M E, CARDAKLI E D, SHINOHARA M L. Dectin-1 signaling in neutrophils up-regulates PD-L1 and triggers ROS-mediated suppression of CD4+T cells[J]. J Leukoc Biol, 2022, 112(6): 1413-1425. DOI: 10.1002/jlb.3a0322-152rr.

[23]
TIWARI R K, SINGH S, GUPTA C L, et al. Repolarization of glioblastoma macrophage cells using non-agonistic Dectin-1 ligand encapsulating TLR-9 agonist: plausible role in regenerative medicine against brain tumor[J]. Int J Neurosci, 2021, 131(6): 591-598. DOI: 10.1080/00207454.2020.1750393.

[24]
WANG J, LI X, WANG K, et al. CLEC7A regulates M2 macrophages to suppress the immune microenvironment and implies poorer prognosis of glioma[J]. Front Immunol, 2024, 15: 1361351. DOI: 10.3389/fimmu.2024.1361351.

[25]
MENG X, TIAN L, CAI J. Editorial: Insights and implications of mechanisms shaping glioma immune landscape, immunotherapy resistance, and relevant translational research[J]. Front Oncol, 2024, 14: 1485761. DOI: 10.3389/fonc.2024.1485761.

[26]
LIU X, LV K, WANG J, et al. C-type lectin receptor Dectin-1 blockade on tumour-associated macrophages improves anti-PD-1 efficacy in gastric cancer[J]. Br J Cancer, 2023, 129(4): 721-732. DOI: 10.1038/s41416-023-02336-5.

[27]
WATTENBERG M M, COHO H, HERRERA V M, et al. Cancer immunotherapy via synergistic coactivation of myeloid receptors CD40 and Dectin-1[J]. Sci Immunol, 2023, 8(89): eadj5097. DOI: 10.1126/sciimmunol.adj5097.

[28]
LI Z, DUAN D, LI L, et al. Tumor-associated macrophages in anti-PD-1/PD-L1 immunotherapy for hepatocellular carcinoma: recent research progress[J]. Front Pharmacol, 2024, 15: 1382256. DOI: 10.3389/fphar.2024.1382256.

[29]
WILSON Z, ODEDRA R, WALLEZ Y, et al. ATR inhibitor AZD6738(ceralasertib)exerts antitumor activity as a monotherapy and in combination with chemotherapy and the PARP inhibitor olaparib[J]. Cancer Res, 2022, 82(6): 1140-1152. DOI: 10.1158/0008-5472.can-21-2997.

[30]
KIM Y N, SHIM Y, SEO J, et al. Investigation of PARP inhibitor resistance based on serially collected circulating tumor DNA in patients with BRCA-mutated ovarian cancer[J]. Clin Cancer Res, 2023, 29(14): 2725-2734. DOI:10.1158/1078-0432.CCR-22-3715.

文章导航

/