
材料与方法
一、主要实验材料
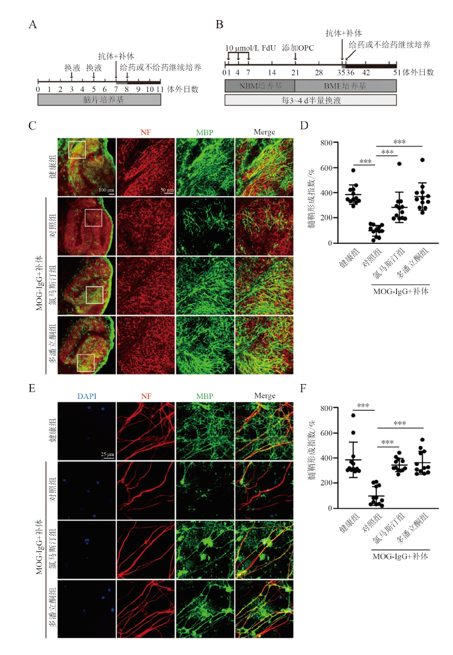
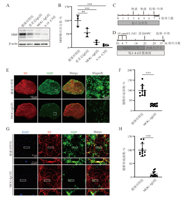
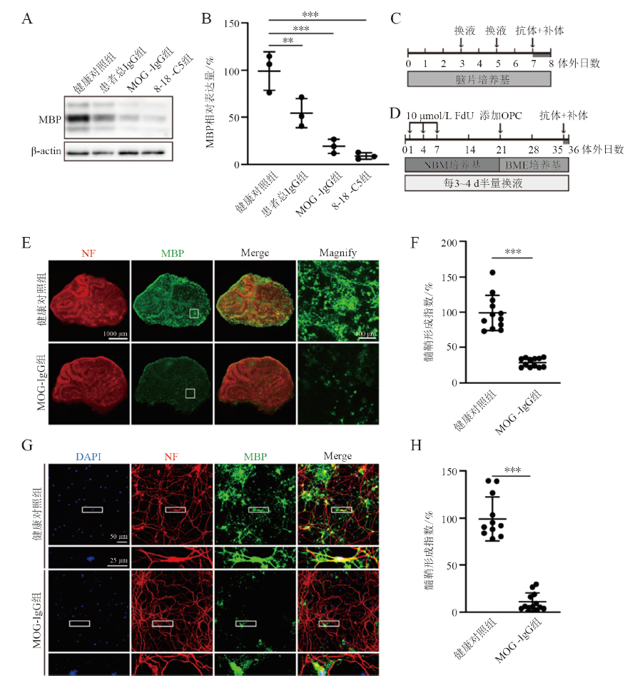
6.5 mg/mL D-葡萄糖、1%谷氨酰胺、1%青链霉素。 神经元培养基(NBM培养基):Neurobasal、2% B27、0.25%谷氨酰胺、0.5%青链霉素。神经元-少突胶质细胞(OL)共培养培养基(BME培养基):BME、1% ITS、0.5%胎牛血清、4.5 mg/mL D-葡萄糖、1%谷氨酰胺、0.5%青链霉素。Control-IgG (健康人血清总IgG,10 mg/mL),MOG-IgG(基于转染细胞的亲和层析方法获得的患者来源特异结合大鼠MOG的抗体,2.7 mg/mL),患者血清总IgG (识别大鼠MOG的患者血清总IgG,10 mg/mL),人源化8-18-C5单抗(100 μg/mL,该抗体的可变区序列由Markus Reindl教授馈赠),人补体。MBP抗体(Proteintech),β-actin抗体(Boster),NF抗体
(Aves Lab),山羊抗兔HRP二抗、山羊抗鼠HRP二抗(Proteintech),山羊抗兔-488荧光二抗、山羊抗鸡-546荧光二抗(Invitrogen)。喹硫平、奥利索西、氯马斯汀、多潘立酮均购自MCE公司。